De organisatie
Het Maastricht Museum opende officieel de deuren op 23 juni 2023. Het museum van, voor en over Maastricht is een onderdeel van Centre Céramique. Centre Céramique is met 500.000 bezoekers per jaar het meest bezochte, laagdrempelige en toegankelijke cultuurpodium van de stad.

Centre Céramique
Centre Céramique is een organisatie(onderdeel) van de Gemeente Maastricht. Naast Maastricht Museum vallen hieronder: De Bibliotheek Maastricht, Cultuurmakers Maastricht, Kaleidoscoop en Natuurhistorisch Museum Maastricht. Dit alles op drie locaties: Centre Céramique (Avenue Céramique), Kumulus (Herbenusstraat) en Natuurhistorisch Museum Maastricht (De Bosquetplein).
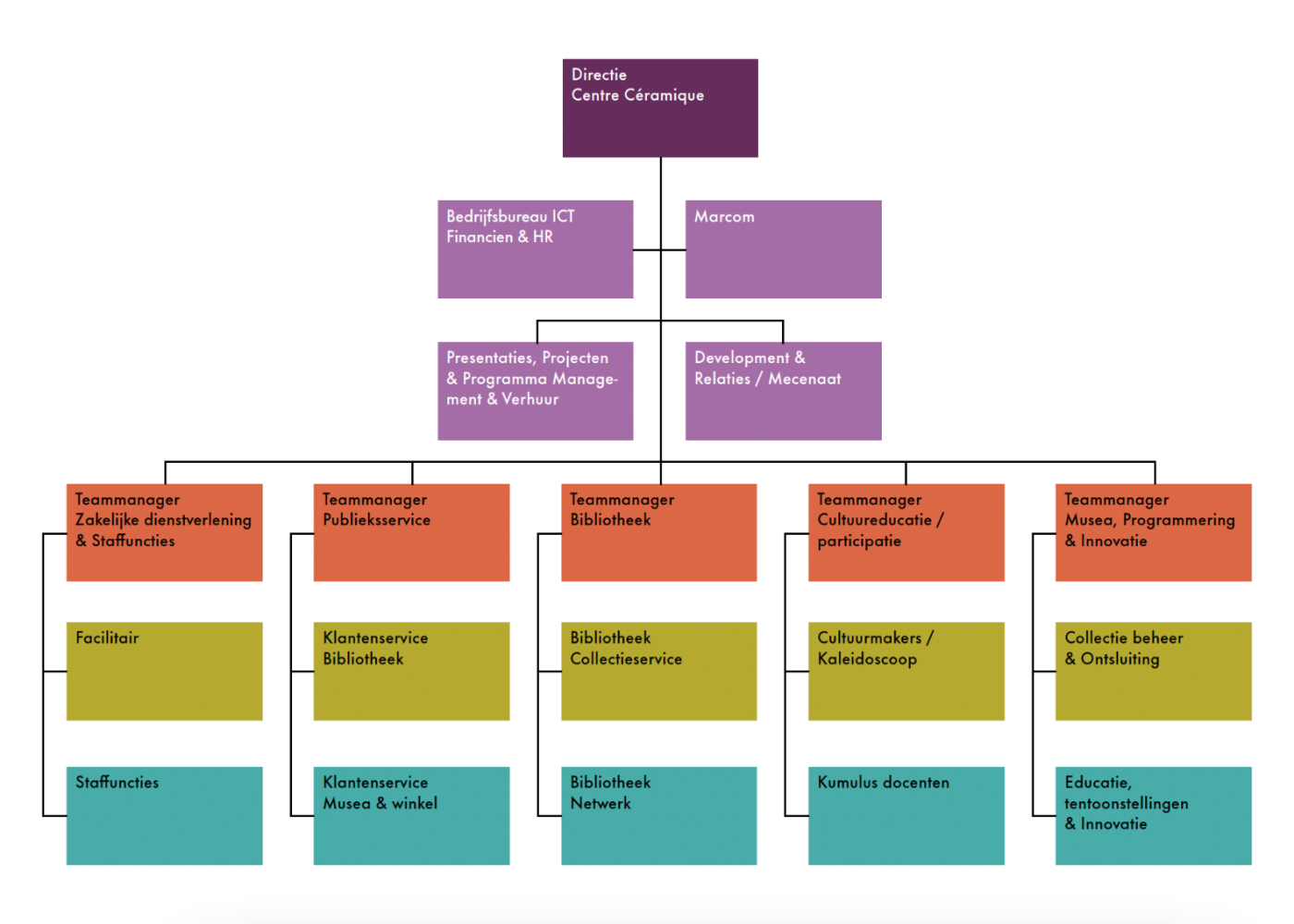
Meer over Centre CéramiqueOrganogram
Achter de schermen ziet de Centre Céramique organisatie er als volgt uit:
Museumnorm
Het Maastricht Museum volgt de richtlijnen zoals beschreven in de Museumnorm. Daarbij onderschrijven we: